Convert IML to LEMDO TEI

Introduction

This document offers some instructions on how to convert an old IML file into TEI. Note that this does not give a full explanation of how these processes work; instead, this file gives a summary of how a file can be converted into TEI. However, since the encoding of the source files can differ, the conversion is, in a sense, non-deterministic: each file, edition, or set of files may require editing—either in the source file itself or in the transformation files—in order to get the desired results. Note, as well, that the conversion is not meant to make perfect output TEI; instead, it is meant to give a workable copy of the file that is valid against the full TEI schema and must then be evaluated by a (human) XML editor to check for any inconsistencies or problems.

Types of conversion

There are four different types of documents that are converted from their respective formats into TEI:
The playtexts (IML)
The apparatus, including the collations and the annotations (IML-XML)
The critical paratexts (XWiki)
The supplementary paratexts (XWiki with some in IML)
However, it often necessary to convert more than one of these documents at a time (e.g. the IML file and its associated critical paratexts). The instructions below detail how to convert an individual file, an edition (a set of files associated with a work), and a set of files or a collection.

Requirements

The LEMDO repository
If converting more than one document, then the old ISE SVN repository.
A *nix system (Linux or Mac)
Oxygen 19+ or Ant and Ant Contrib

Basic Overview

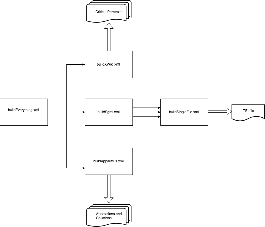
The IML to TEI conversion is set up in modules, which call each other. It can be represented like so:

                           Flowchart starts at build Everything.xml, splits into pathways for build X Wiki.xml which goes to Critical Paratexts, build Apparatus.xml which goes to Annotations and Collations, and build SGML.xml which goes to build Single File.xml and then to TEI file.
Flowchart representing the SGML conversion.
What this means is that you can convert the following to TEI:
A single IML playtext (buildSingleFile.xml)
A collection of IML playtexts (buildSgml.xml)
One or more apparatus files (buildApparatus.xml)
A collection of critical paratexts (buildXWiki.xml)
An entire edition, which includes all playtexts, apparatus, and critical paratext documents (buildEverything.xml)
Each step of this process is described in detail below.

Converting a Single File

Oxygen

Open code/conversion/sgml/buildSingleFile.xml
Press the Apply Transformation Scenario button.

                                 Red play button
Oxygen will ask you to provide two properties:
The full path to the input IML file on your system (for example, /home/mholmes/lemdo/folder/doc_AYL_M.txt)
The work identifier (e.g. AYL, Leir, 1H4).

Terminal

Change directories into the project directory:
cd path/to/lemdo
Call the ant transformation using the ant command and supply the lib, thisWork, and sgml.file properties:
ant -f code/conversion/sgml/buildSingleFile.xml -lib lib -DthisWork=AYL -Dsgml.file=/the/path/to/eg/doc_AYL_M.txt

Apparatus

There is currently no way to create a single apparatus file.

XWiki

There is currently no way to create a single XWiki file.

Converting a Work

In the IML, documents were organized by work, which referred to the abstract idea of a text. For example, the work Hamlet refers to the material books of Hamlet, the scanned facsimiles, the edited texts, a production of the work, source materials, and adaptations. For the purposes of the conversion, the concept of a work helps to provide a set of files for conversion. For example, converting the IML for the work of As You Like It means to convert all of the IML files related to As You Like It (e.g. the folio, quarto, and modern files).
Note that converting a work requires the files to exist in the pre-existing ISE Subversion repository, and for that repository to be checked out on your computer. If the files for that work do not exist in the repository (i.e. it is a work whose files were not added to the ISE repository before the move to TEI), then you will need to convert each file individually.2

Oxygen

Before you start, make sure you know the full path to the ISE repository checkout on your computer. For example, it may be something like /home/you/ise2. Inside that folder, you’ll need to find the content directory, which will be somewhere like /home/you/ise2/trunk/eXist/db/apps/iseapp/content. You will need to supply this path to the transformation.
Open lemdo/code/conversion/sgml/buildSgml.xml
Press the Apply Transformation Scenario button.

                                 Red play button
When Oxygen asks, supply the identifier for the work you want to convert, and the path to the content folder.

Terminal

Change directories into the project directory:
cd path/to/lemdo
Call the ant transformation using the ant command and supply the lib and thisWork properties:
ant -f code/conversion/sgml/buildSgml.xml -lib lib -DthisWork=AYL -Dcontent.path=/path/to/ise/content

Converting a Collection

Oxygen

Before you start, make sure you know the full path to the ISE repository checkout on your computer. For example, it may be something like /home/you/ise2. Inside that folder, you’ll need to find the content directory, which will be somewhere like /home/you/ise2/trunk/eXist/db/apps/iseapp/content. You will need to supply this path to the transformation.
Open lemdo/code/conversion/buildEverything.xml
Identify the set of work identifiers you would like to convert. You will need to supply these in comma-separated form (for example, AYL,1H4).
Press the Apply Transformation Scenario button.

                                 Red play button
Supply the parameter values when Oxygen requests them.

Terminal

Change directories into the project directory:
cd path/to/lemdo
Call the ant transformation using the ant command and supply the lib, worksToBuild, and content.path properties:
ant -f code/conversion/buildEverything.xml -lib lib -DthisWork=AYL,MV,H5 -Dcontent.path=/path/to/ise/content

Post-Conversion

If everything goes okay, then the result files should be placed in the location code/out/{$thisWork}/main/emd{$thisWork}_M.xml. The files should be valid TEI, but they are not necessarily valid LEMDO TEI. Since the IML is differently structured than standard TEI, there are often errors in the document that need to be resolved by hand before they can go into the LEMDO repository.
Open the file in Oxygen and check the fileʼs validity. If the file is valid, then you can move the file into its proper place within data/texts/ (remember to svn add it to the LEMDO repository). If it is invalid, then you will need to resolve the invalidities. In all cases, if you are unsure as to how best to fix the file, consult with the Coordinating Editor. Mostly, the invalidities are as follows:
Schematron Error Cause Possible Solutions
Modern verse lines should be capitalized This is an issue with how the flat structure of lineation in the IML is converted to the TEI. Occasionally, editor line beginnings (the IMLʼs <ln> element) were added to the middle of lines accidently. This usually involves moving words into the preceding or following line, so it must be done with caution.
Do not use square brackets for editorially supplied segments The practice in the IML files was to place editorial additions in square brackets; this error should only be raised in Modern texts almost exclusively within act or scene headings as well as stage directions. Any text that is contained with a square bracket should be replaced with a TEI <supplied> tag.
Do not tag stage directions as verse lines This occurs when stage directions are tagged as a <l> element, usually with no surrounding context. In most cases, the wrapping <l> can be removed.
Donʼt use explicit angle brackets in text. If you want to reference an element, use the gi element or the code element. Angle brackets (i.e. < and >) primarily occur only in instances where an IML file had incorrectly added an additional angle bracket to a tag (something like <</L>). These can almost certainly be removed in the texts; however, it might also indicate that an element was incorrectly typed in the source and has thus been dropped from the TEI encoding. Instances where these symbols occur must be checked against the original IML file to ensure that nothing has been lost in the conversion.
Use the em-dash character (—), not double hyphens or en-dashes. The IML Editorial Guidelines allowed for the use of double-hyphens or en-dashes in modern texts. As per the DRE Editorial Guidelines, all double dashes should be converted to em-dashes in modern texts.
This <l> has part value I but no following M or F.3 This happens when part verse lines have been tagged as an initial line, but has no medial or final line. Usually, this is a case where the medial or final line (i.e. @part= "F" ) has been erroneously omitted in the encoding. Usually the next line is a medial or final line, and thus you can add a @part="F" to the following line, but you may need to consult with the Coordinating Editor to determine the proper solution.

Troubleshooting

While the IML to TEI conversion is fairly robust, IML files can differ in subtle ways that may cause the build to fail. Below are some common errors that might occur and the steps that a programmer or encoder can take to resolve any issues.
Problem Cause Possible Solution
The build broke because the source file was invalid Usually this means that there was something wrong in the source file itself. Sometimes the IML files are missing a closing <L> tag or an incorrectly nested <SP>. Investigate the source file by cross-referencing the TLN where the invalidity occurs with the source IML file. If it is clear that it is a simple wrapping error, then resolve the problematic tagging; otherwise, consult with the editor.
The build says that /db/apps/iseapp/content/documents/iml does not exist The build cannot find the ISE Subversion repository. First check that you have a local copy of the ISE2 repository. If you do, then check that the path to the SVN repository as declared in the ANT property content.path correctly points to your copy. If it does, then check whether or not your local file structure is different (i.e. you have checked out only /documents/iml rather than the entire repository).

Notes

1.Note that Oxygen, Ant, Ant-contrib, and OSX should be available on all HCMC machines. The easiest way to install these on a Mac is to use Homebrew, which is a command line open-source package manager. The packages for ant and ant-contrib are their names (i.e. brew install ant and brew install ant-contrib; OSX is part of open-sp: brew install open-sp.
2.A simple bash script would probably do the trick: for s in sgmlFiles; do ant -lib lib code/conversion/buildSingleFile.xml -DthisWork=work -Dsgml.file=$s; done.
3.Note that there are a few variations of this error (e.g. This <l> has a part M but no following F or preceding I), which all require similar a similar approach.

Prosopography

Janelle Jenstad

Janelle Jenstad is a Professor of English at the University of Victoria, Director of The Map of Early Modern London, and Director of Linked Early Modern Drama Online. With Jennifer Roberts-Smith and Mark Kaethler, she co-edited Shakespeare’s Language in Digital Media: Old Words, New Tools (Routledge). She has edited John Stow’s A Survey of London (1598 text) for MoEML and is currently editing The Merchant of Venice (with Stephen Wittek) and Heywood’s 2 If You Know Not Me You Know Nobody for DRE. Her articles have appeared in Digital Humanities Quarterly, Elizabethan Theatre, Early Modern Literary Studies, Shakespeare Bulletin, Renaissance and Reformation, and The Journal of Medieval and Early Modern Studies. She contributed chapters to Approaches to Teaching Othello (MLA); Teaching Early Modern Literature from the Archives (MLA); Institutional Culture in Early Modern England (Brill); Shakespeare, Language, and the Stage (Arden); Performing Maternity in Early Modern England (Ashgate); New Directions in the Geohumanities (Routledge); Early Modern Studies and the Digital Turn (Iter); Placing Names: Enriching and Integrating Gazetteers (Indiana); Making Things and Drawing Boundaries (Minnesota); Rethinking Shakespeare Source Study: Audiences, Authors, and Digital Technologies (Routledge); and Civic Performance: Pageantry and Entertainments in Early Modern London (Routledge). For more details, see janellejenstad.com.

Joey Takeda

Joey Takeda is LEMDO’s Consulting Programmer and Designer, a role he assumed in 2020 after three years as the Lead Developer on LEMDO.

Martin Holmes

Martin Holmes has worked as a developer in the UVicʼs Humanities Computing and Media Centre for over two decades, and has been involved with dozens of Digital Humanities projects. He has served on the TEI Technical Council and as Managing Editor of the Journal of the TEI. He took over from Joey Takeda as lead developer on LEMDO in 2020. He is a collaborator on the SSHRC Partnership Grant led by Janelle Jenstad.

Navarra Houldin

Project manager 2022–present. Textual remediator 2021–present. Navarra Houldin (they/them) completed their BA in History and Spanish at the University of Victoria in 2022. During their degree, they worked as a teaching assistant with the University of Victoriaʼs Department of Hispanic and Italian Studies. Their primary research was on gender and sexuality in early modern Europe and Latin America.

Tracey El Hajj

Junior Programmer 2019–2020. Research Associate 2020–2021. Tracey received her PhD from the Department of English at the University of Victoria in the field of Science and Technology Studies. Her research focuses on the algorhythmics of networked communications. She was a 2019–2020 President’s Fellow in Research-Enriched Teaching at UVic, where she taught an advanced course on Artificial Intelligence and Everyday Life. Tracey was also a member of the Map of Early Modern London team, between 2018 and 2021. Between 2020 and 2021, she was a fellow in residence at the Praxis Studio for Comparative Media Studies, where she investigated the relationships between artificial intelligence, creativity, health, and justice. As of July 2021, Tracey has moved into the alt-ac world for a term position, while also teaching in the English Department at the University of Victoria.

Orgography

LEMDO Team (LEMD1)

The LEMDO Team is based at the University of Victoria and normally comprises the project director, the lead developer, project manager, junior developers(s), remediators, encoders, and remediating editors.

Metadata