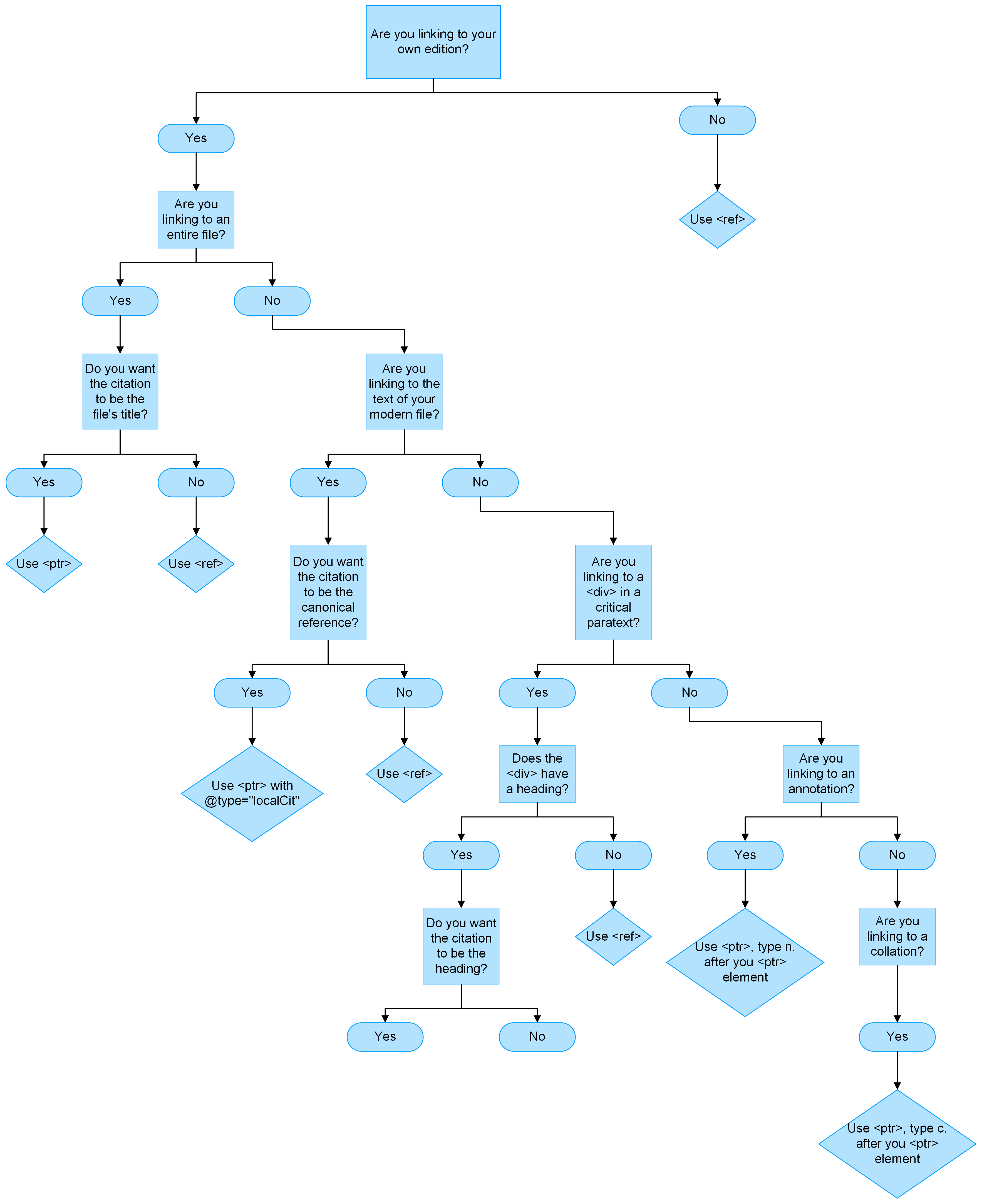
LEMDO uses the pointer and reference mechanisms to create most links in our editions.
You will determine which linking mechanism to use based on your encoding scenario
for each link. This documentation will explain how to choose which linking mechanism
to use.
You may only use the pointer mechanism (encoded using the self-closing
<ptr>
element) when linking to your edition. We recommend using the
<ptr>
element for the following scenarios:
When you are linking to an act, scene, speech, or specific point in your modern text.
When you are linking to a speech in your semi-diplomatic transcription.
When you are linking to a
<div>
in one of your critical paratexts that has a heading (encoded as a
<head>
element) and you want your citation to match the heading of that
<div>
.
When you are linking to an entire file in your edition and you want your citation
to match the title of your file.
We recommend using the pointer mechanism in these scenarios because it will ensure
that citations are consistently formatted across both your edition and the entire
LEMDO project.
Once you have determined that you will use the pointer mechanism to encode a link,
you must also decide whether to add the
@type attribute. You will only add the
@type attribute on the
<ptr>
element in two scenarios: 1) when you are linking to an act, scene, speech, or specific
point in your modern text and 2) when you are linking to a speech in your semi-diplomatic
transcription. Using the
@type attribute with a value of "localCit" tells our processor to supply a canonical reference (i.e., an Act, Scene, Speech
number) as the text of your citation. See Encode Pointer Links
for information on how we use the
@type attribute when linking to modern texts.
You must use the reference mechanism (encoded using the
<ref>
element) when creating links to anything outside of your edition. You may use the
reference mechanism when linking to your edition.
Use the
<ref>
element in the following scenarios:
When you are linking within your edition and you want to control what text appears
in your citation (i.e., you do not want the canonical reference for an act, scene,
or speech; you do not want the heading of a
<div>
that you are linking to; or you do not want the title of the file that you are linking
to to appear as the text of your citation).
When you are linking to a different edition in the LEMDO project.
When you are linking to a sitewide database such as BIBL1.
When you are linking to an external database such as DEEP.
When you are linking to an external Web site or page.
What you provide as the value of the
@target attribute on your
<ref>
element depends on which of the above scenarios you are linking for. See Encode Reference Links for more information about encoding the
@target attribute on your
<ref>
element.
Isabella Seales is a fourth year undergraduate completing her Bachelor of Arts in
English at the University of Victoria. She has a special interest in Renaissance and
Metaphysical Literature. She is assisting Dr. Jenstad with the MoEML Mayoral Shows
anthology as part of the Undergraduate Student Research Award program.
Janelle Jenstad
Janelle Jenstad is a Professor of English at the University of
Victoria, Director of The Map
of Early Modern London, and Director of Linked Early Modern Drama
Online. With Jennifer Roberts-Smith and Mark Kaethler, she
co-edited Shakespeare’s Language in Digital Media: Old
Words, New Tools (Routledge). She has edited John Stow’s
A Survey of London (1598 text) for MoEML
and is currently editing The Merchant of Venice
(with Stephen Wittek) and Heywood’s 2 If You Know Not
Me You Know Nobody for DRE. Her articles have appeared in
Digital Humanities Quarterly, Elizabethan Theatre, Early Modern
Literary Studies, Shakespeare
Bulletin, Renaissance and
Reformation, and The Journal of Medieval
and Early Modern Studies. She contributed chapters to Approaches to Teaching Othello (MLA); Teaching Early Modern Literature from the Archives
(MLA); Institutional Culture in Early Modern
England (Brill); Shakespeare, Language, and
the Stage (Arden); Performing Maternity in
Early Modern England (Ashgate); New
Directions in the Geohumanities (Routledge); Early Modern Studies and the Digital Turn (Iter);
Placing Names: Enriching and Integrating
Gazetteers (Indiana); Making Things and
Drawing Boundaries (Minnesota); Rethinking
Shakespeare Source Study: Audiences, Authors, and Digital
Technologies (Routledge); and Civic
Performance: Pageantry and Entertainments in Early Modern
London (Routledge). For more details, see janellejenstad.com.
Joey Takeda
Joey Takeda is LEMDO’s Consulting Programmer and Designer, a role he
assumed in 2020 after three years as the Lead Developer on
LEMDO.
Martin Holmes
Martin Holmes has worked as a developer in the
UVicʼs Humanities Computing and Media Centre for
over two decades, and has been involved with dozens
of Digital Humanities projects. He has served on
the TEI Technical Council and as Managing Editor of
the Journal of the TEI. He took over from Joey Takeda as
lead developer on LEMDO in 2020. He is a collaborator on
the SSHRC Partnership Grant led by Janelle Jenstad.
Navarra Houldin
Project manager 2022–present. Textual remediator 2021–present. Navarra Houldin (they/them)
completed their BA in History and Spanish at the University of Victoria in 2022. During
their degree, they worked as a teaching assistant with the University of Victoriaʼs
Department of Hispanic and Italian Studies. Their primary research was on gender and
sexuality in early modern Europe and Latin America.
Tracey El Hajj
Junior Programmer 2019–2020. Research Associate 2020–2021. Tracey received her PhD
from the Department of English at the University of Victoria in the field of Science
and Technology Studies. Her research focuses on the algorhythmics of networked communications. She was a 2019–2020 President’s Fellow in Research-Enriched
Teaching at UVic, where she taught an advanced course on Artificial Intelligence and Everyday Life. Tracey was also a member of the Map of Early Modern London team, between 2018 and 2021. Between 2020 and 2021, she was a fellow in residence
at the Praxis Studio for Comparative Media Studies, where she investigated the relationships
between artificial intelligence, creativity, health, and justice. As of July 2021,
Tracey has moved into the alt-ac world for a term position, while also teaching in
the English Department at the University of Victoria.
Orgography
LEMDO Team (LEMD1)
The LEMDO Team is based at the University of Victoria and normally comprises the project
director, the lead developer, project manager, junior developers(s), remediators,
encoders, and remediating editors.
Metadata
Authority title
Choose Linking Mechanisms
Type of text
Documentation
Short title
Publisher
University of Victoria on the Linked Early Modern Drama Online Platform
Released with Linked Early Modern Drama Online 1.0
Encoding description
Encoded in TEI P5 according to the LEMDO Customization and Encoding Guidelines
Document status
prgGenerated
Funder(s)
Social Sciences and Humanities Research Council of Canada
License/availability
This file is licensed under a CC BY-NC_ND 4.0 license, which means that it is freely
downloadable without permission under the following conditions: (1) credit must be
given to the author and LEMDO in any subsequent use of the files and/or data; (2)
the content cannot be adapted or repurposed (except in quotations for the purposes
of academic review and citation); and (3) commercial uses are not permitted without
the knowledge and consent of the editor and LEMDO. This license allows for pedagogical
use of the documentation in the classroom.